作者:李佳桐 | 发布时间:2016-10-08
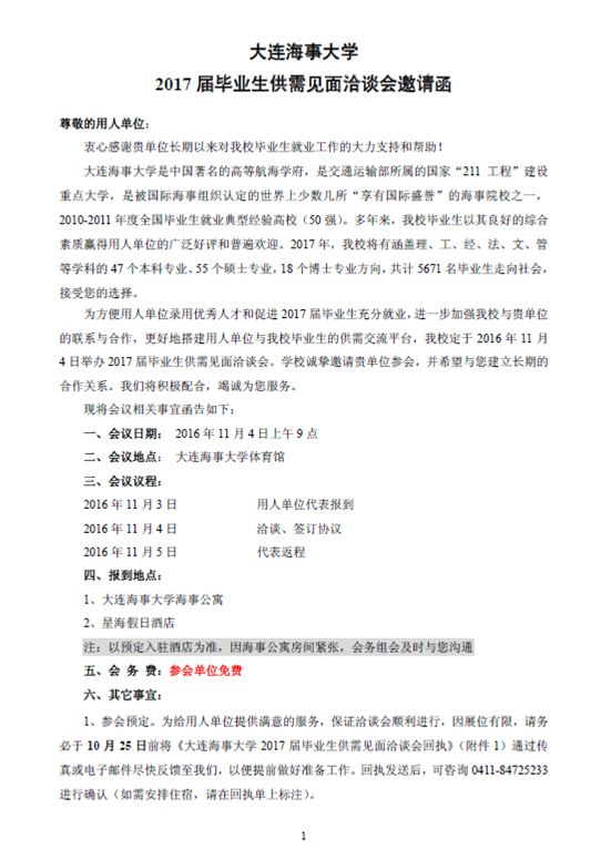
附件:beat365官方网站2017届毕业生供需见面洽谈会回执.doc
审核:李佳桐
【中国日报】Green push gathers pace in modern shipping
农工党辽宁省委会赴beat365官网开展“建言资政走基层”活动
连云港中远海运有限公司、中远海运(青岛)有限公司来校调研交流
beat365官网与天津海事局、招商局能源运输股份有限公司、中国船级社天津分社共同签署航海日志电子化应用研究合作框架协议
校长单红军一行赴天津走访调研
地址:辽宁省大连市甘井子区凌海路1号
邮编:116026
版权所有 © beat·365(中国)-唯一官方网站/ 辽ICP备05001354号-1